着床前胚染色体異数性検査(PGT-A)
PGT-A実施条件
1.反復する体外受精胚移植の不成功を有する不妊症の夫婦。
2.反復する流死産の既往を有する不育症の夫婦。
3.女性の年齢が35歳以上の不妊症の夫婦。(2025年9月8日改定)
PGT-A(着床前胚染色体異数性検査)とは?
妊娠不成立や流産の原因の多くは、染色体異常により生じることがわかっています。
PGT-A(着床前胚染色体異数性検査)は、受精卵を子宮に戻す前に胎盤になる細胞を数個採取して、染色体の数の異常を調べる検査です。
正常胚を移植できれば着床不全や流産を避けることが期待できます。
染色体とは?
染色体は、遺伝情報を伝える担い手で、通常は23対(46本)の染色体を持っています。
1~22番までの各1対計44本の常染色体と、性別を決定する1対2本の性染色体があります。

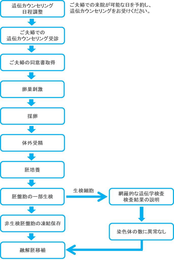
PGT-Aのスケジュール

胚生検
胚盤胞の一部の細胞(栄養外胚葉)を5~10細胞ほど採取し検査します。

検査結果

PGT-Aは、胚生検により採取した細胞の染色体の過不足の評価を網羅的な遺伝学的検査により行います。
上のチャート図の場合では、
A:染色体の数は正常
C:15番、22番染色体の数が1本多く、21番は1本少ない
これにより、Aの胚盤胞が移植に適していることがわかります。
判定
A:適(最適) ・・・ 移植に適している
B:適(準)・・・・移植することは可能であるが、解析結果の解釈に若干の困難を伴う場合
C:不適・・・・・ 移植には不適切と考えられる場合
D:判定不能・・・ 検体が不適切なため、判定を実施できない場合
PGT-Aの利益と不利益
利益
胚の染色体数を評価し、異数性のない胚が移植ができれば以下が期待されます。
・流産の低下
・出産率の向上
・妊娠までの期間の短縮
不利益
・通常の治療費用とは別に、胚(1個あたり)の検査費用がかかります。
・検査精度が100%ではないため「正常な胚が異常あり」、又は「異常な胚が正常」と判定される場合があります。
注意点
・PGT-A前後の遺伝カウンセリングが必要です。
・胚移植あたりの妊娠率は上昇しますが、採卵あたりの妊娠率に差はありません。
・正常と判断された胚を移植しても必ず妊娠するわけではありません。
・染色体異常に起因しない流産は防ぐことができません。
・性別はお伝えしません。
・移植胚数は1個です。
・先天異常の発生を防止するものではありません。
費用について
PGT-A検査(胚生検込み・1個あたり):82,500円(税込)
遺伝カウンセリング料
初回:6,600円(税込)
2回目以降:3,300円(税込)
Q&A
Q1 結果はどれくらいで分かりますか?
A:2~3週間ほどで判明します。
Q2 PGT-Aを行った場合、新鮮胚で移植できますか?
A:PGT-A検査では検査結果が出るまでは移植はできないため、全て凍結保存になります。
Q3 凍結してある胚でPGT-A検査をすることはできますか?
A:原則は新鮮胚での検査になります。(凍結胚では2回の凍結操作となるため、胚へのダメージが危惧されます。)
Q4 性別はわかりますか?
A:学会の規定によりお伝えしておりません。
Q5 移植できない胚はどうなりますか?
A:移植に適していない胚は原則廃棄になります。
初診のご案内
PGT-Aは、一つひとつの工程を丁寧に進めていくことが非常に大切な検査です。
不安や疑問を抱えていらっしゃる方も、どうぞ安心してお越しください。
いながきレディースクリニックでは、お二人の想いに寄り添い、
これからどのように進めていくかを、一緒に考えてまいります。
※ご不明な点はお電話(055-926-0303)でも承っております。
